Toggle navigation
首页
问答
文章
话题
专家
专区
水文地质信息查询
培训材料
案例解析
技术报告
招投标
更多专区...
返回主站
提问
会员
中心
登录
注册
管理政策
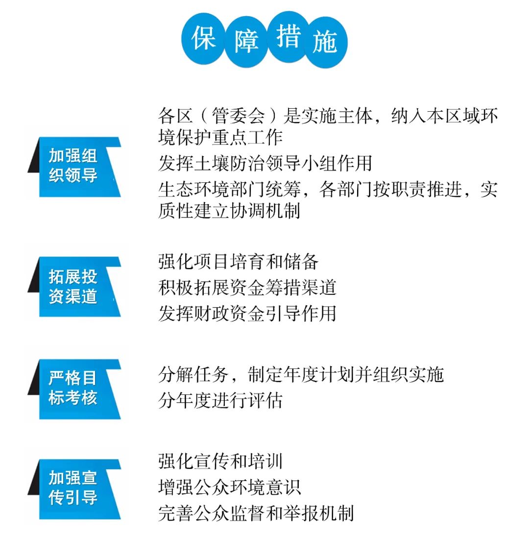
《珠海市“十四五”土壤、地下水污染防治和农村生态环境保护规划》
发布于 2022-11-09 16:11:02
0
条评论
默认排序
按发布时间排序
关于作者
xl15979
这家伙很懒,什么也没写!
文章
112
回答
94
被采纳
0
关注TA
发私信
相关文章
1
《建设用地土壤污染风险管控和修复从业单位和个人执业情况信用记录管理办法(试行)》出台有哪些背景和意义?
2
《建设用地土壤污染风险管控和修复从业单位和个人执业情况信用记录管理办法(试行)》的适用范围是什么?
3
《建设用地土壤污染风险管控和修复从业单位和个人执业情况信用记录管理办法(试行)》中纳入信用记录的信用信息包括哪些?
4
《建设用地风险管控和修复从业单位和个人执业情况信用记录管理办法(试行)》在信息公开、隐私保护和信用修复方面有什么规定?
5
《建设用地土壤污染风险管控和修复从业单位和个人执业情况信用记录管理办法(试行)》记录的有关信息怎么使用?
热门问题
1
请问,怎么用Surfer软件绘制地下水流场图,有具体步骤吗?
2
农村黑臭水体的识别标准是什么?
3
《土壤污染防治法》第59条第二款是否包括农用地变更为住宅、公共管理与公共服务用地的情形,是否需要开展土壤污染状况调查?
4
土壤类型与土地利用类型的区别以及资料如何获取?
5
《土壤污染防治法》第五十九条第二款中“公共管理与公共服务用地”的认定依据是《城市用地分类与规划建设用地标准》(GB50137-2011),还是《土地利用现状分类》(GB/T 21010-2011)?
6
土壤渗透系数和饱和渗透系数有什么区别。按照监测方法,测出来的都应该是饱和渗透系数,渗透系数是饱和渗透系数的简称吗?
7
新发布的《土壤环境质量 农用地土壤污染风险管控标准(试行)》(GB15618-2018)代替了《土壤环境质量标准》(GB15618-1995),新标准农用地包括耕地、园林和草地,林地和未利用地土壤如何
8
土壤污染隐患排查需要多久开展一次?
9
土壤污染隐患排查制度主要包括什么内容?
10
请问土壤的柱状点的深度怎么确定?工业用地一般需要打多少米才行呢?
热门文章
1
土壤渗透系数和饱和渗透系数有什么区别
2
使用ArcGIS软件进行地下水流场图的绘制
3
有关地下水初见水位和稳定水位的探讨
4
各地建设用地土壤污染风险筛选值汇总
5
污染场地风险评估系统(CRISK)正式上线!
6
什么是EOD模式?有哪些EOD相关政策?| 关于EOD模式试点项目的几点解读
7
关于固废、危废贮存场所的要求
8
钻探、监测井建井软件在线--傻瓜也会用版
9
八大行业高浓度难降解废水27个处理技术及典型工艺流程
10
地表水、地下水、废水、大气降水采样要点(汇总)
热门标签
固体废物
场地调查
土壤污染
危废
地下水
土壤污染重点监管单位周边监测
土壤
风险评估
现状调查与监测
黑臭水体
污染物
地下水监测井
问答分类
农用地
土壤环境调查
固废
检测项目
管理政策
评价范围
效果评估
土壤板结
水污染
土壤监测
自行监测
评价等级
建设用地
水处理
生态
土壤钻探
中央生态环境资金
隐患排查
检测监测
土壤特征因子
水文地质
监测
周边土壤监测方案
工具软件
土壤酸碱度
矿山
环境污染
土壤隐患排查
软件
招标信息
国家标准
危废名录
修复
固定污染源
有毒有害物质
管控与修复技术
环境犯罪
等待解答
问
在开展农用地复垦土壤调查有一千五百多个地块,进行现场踏勘过程每个地块都要快筛吗
问
各位老师,请问您一个ArcGIS软件的问题,我们做场调矢量文件图只能加3个汉字,别名加进去,退出后在加载矢量文件又变成3个汉字了,用的10.8和10.1版本的这种你知道怎么解决?
问
请问大家这个知道《地下水污染模拟预测评估工作指南》中用的什么软件啊?
问
导则要求“非正常状况下的预测结果,在建设项目服务年限内个别因子超标范围超出厂界,应提出优化总图布置或者地基处理方案。”这种地基处理方案去哪里找?有具体要求吗?
问
请问一下,你们下载的污染场地风险评估电子表格能反推总铬的筛选值吗?
问
我想找点GIS的基础数据(一个县的县界、乡镇边界、自然村点),各位知道哪里能下载吗?
问
使用污染 场地风险评估电子表格,估算总铬筛选值。不显示是什么原因?
问
想请教下盐化厂都会有哪些污染因子?
问
对于在使用的尾矿库的场地调查布点是参考25.1、25.2还是参考在产企业自行监测技术指南呢?
问
养猪场的特征污染物是什么?
推荐专家
turen
0个答案 0次被采纳
邵4234
0个答案 0次被采纳
vicky
0个答案 0次被采纳
archon
1个答案 0次被采纳
常想一二
0个答案 0次被采纳
发布
问题
回到
顶部