第三轮中央环保督察即将来临!常见违法清单请查收!

发布于 2023-06-20 21:25:25

生态环境部部长黄润秋在2023年全国生态环境保护工作会议上提出将依法推进生态环境保护督察执法列入2023年重点工作任务!要深入推进中央生态环境保护督察。认真谋划、适时启动第三轮中央生态环境保护督察,继续开展长江经济带、黄河流域生态环境警示片拍摄制作工作。做好督察整改“后半篇文章”,切实推动有关职能部门履行好生态环境保护职责。完善督察制度体系。

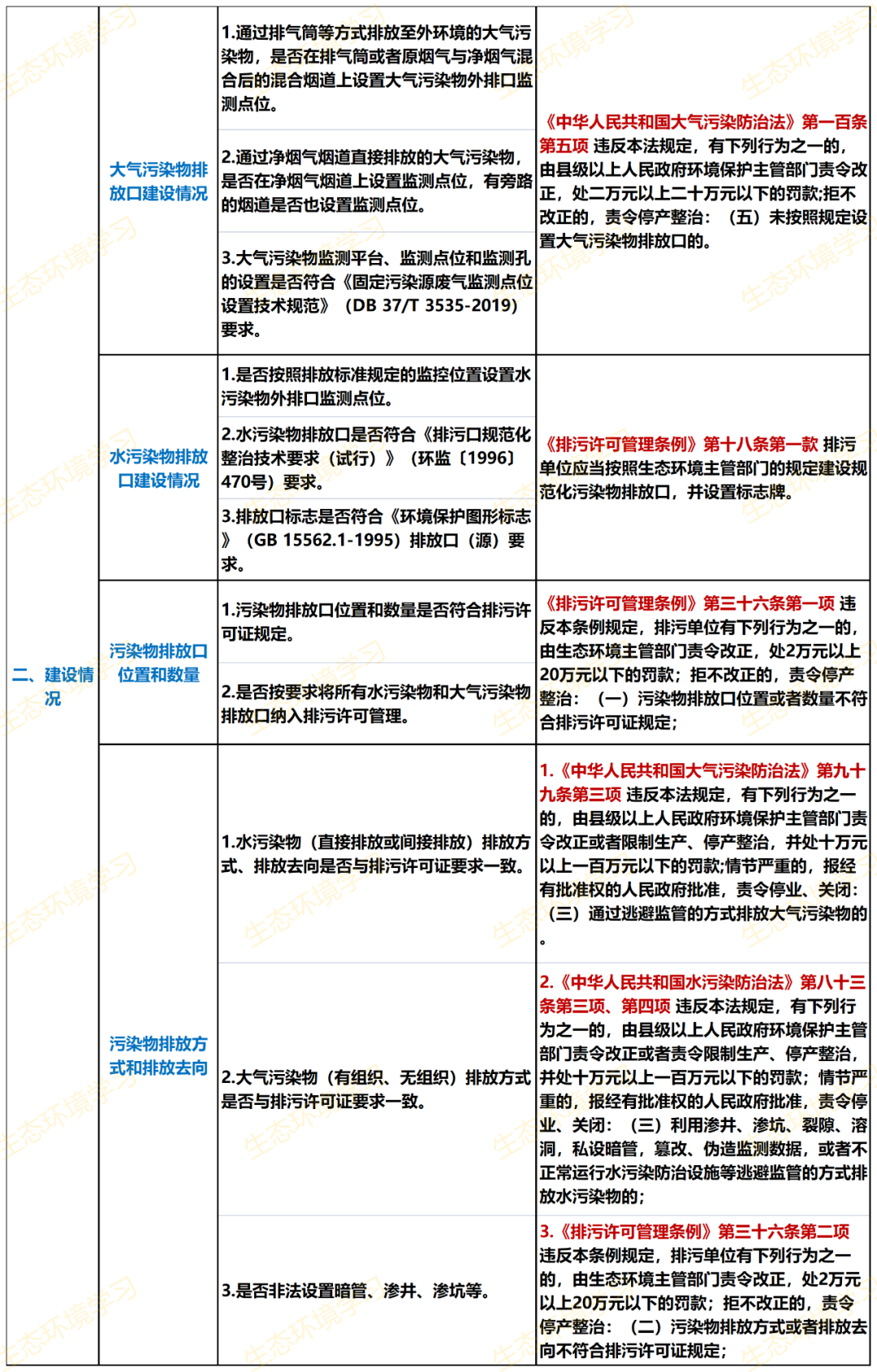
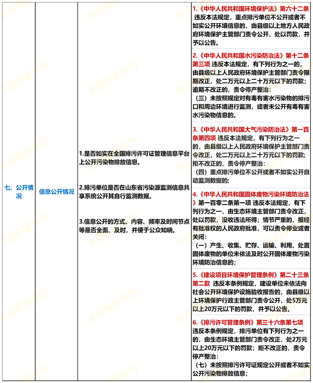
生态环境违法问题判定清单,请查收~

0 条评论

发布
问题